5 voordelen van een ergonomische werkplek
Een ergonomische werkplek biedt zowel voor werknemers als de werkgever interessante voordelen. Onderstaand de belangrijkste voordelen op een rij:
-
Minder kans op fysieke klachten
-
Een lager ziekteverzuim
-
Een hogere productiviteit
-
Een veiligere werkomgeving
-
Meer werkplezier
Zo richt jij een ergonomische werkplek in
Binnen een werkomgeving waar zittend en staand werken elkaar afwisselen, is het belangrijk dat de werkplek hierop is ingericht. De werkplaatsstoel en een in hoogte verstelbare werkbank zijn hier essentiële onderdelen die de basis leggen voor een ergonomische werkplek. Daarnaast is het belangrijk dat je de werkplek inricht zodat deze aansluit bij de lengte van de werknemer. De ideale hoogte van een werkbank bestaat dus niet, het draait allemaal om maatwerk.
Onderstaand een overzicht met de belangrijkste aandachtspunten bij de verschillende soorten werk.
|
Staand werken |
Zittend en staand werken |
Zittend werk |
|
|---|---|---|---|
|
Benodigd meubilair |
In hoogte verstelbare werkbank |
Verstelbare werkbank en sta-zit stoel |
Werkbank, werkplaatsstoel en voetensteun |
|
Wanneer van toepassing |
Bij mobiel en zwaar werk |
Bij licht werk zonder veel afwisseling dat continu uitgevoerd wordt |
Bij precisiewerk of licht werk dat niet continu moet gebeuren |
|
Advies voor instellen werkbank |
Stel de hoogte in zodat taken uitgevoerd worden met de handen 10 cm onder de ellebogen |
Werkhoogte instellen zodat werkzaamheden 5 cm onder de ellebogen uitgevoerd worden |
Werkhoogte instellen zodat werkzaamheden 5 cm boven de ellebogen uitgevoerd worden |
|
Geadviseerde werkhoogte |
Gemiddeld 102 cm |
Gemiddeld 107 cm |
Gemiddeld 85 cm |
|
Verstelbaarheid |
Moet 10 cm omhoog of omlaag te verstellen zijn |
Moet 10 cm omhoog of omlaag te verstellen zijn |
Bij voorkeur in hoogte verstelbaar |
|
Opmerking |
Werkhoogte bestaat uit de tafelhoogte vermeerderd met de hoogte van het te bewerken object. De hoogte van de handen is hier bepalend |
Staande hoogte is bepalend aangezien zit- en stastoel hier eenvoudig op aan te passen is |
Door een voetensteun tot 25 cm kan iedereen met de voeten gesteund zitten |
Om ergonomie op de werkvloer te optimaliseren is enkel ergonomisch meubilair niet genoeg. Ook voorlichting speelt een belangrijke rol. Licht werknemers dus goed voor over zaken zoals lichaamshouding en het goed afstellen van het meubilair.
|
type: embedded-entry-inline id: 59Ydc0FOvzy3mfCyLfAYkK Universele werktafels voor gebruik in uw werkplaats. |
type: embedded-entry-inline id: 5KSsJLgwGKMwMIjD2UPfo6 Doe uw werk comfortabel op deze hoge werkplaatsstoel. |
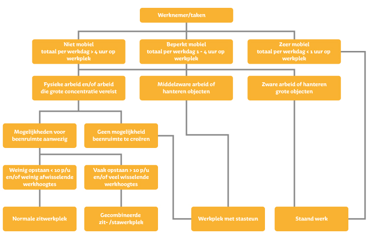
Handig: welke werkbank en werkplaatsstoel kies je?
Twijfel je nog welke werkbank en/ of werkplaatsstoel de beste keuze is voor de werkzaamheden binnen jouw bedrijf? Bekijk dan onderstaand schema en bepaal snel wat jij nodig hebt.

Tip: de antivermoeidheidsmat
Een ander element dat het welzijn en de productiviteit van werknemers verhoogt zijn de anti-vermoeiheidmatten. Deze matten helpen om vermoeidheid te verminderen door de bloedomloop in de benen te stimuleren. Zo blijven werknemers fitter, productiever én blijer.
Vraag het onze ergonomie specialist
Wil je meer weten over ergonomie op de werkvloer? Neem dan vrijblijvend contact op met onze specialisten en bekijk ook onze bureaustoelen, werkbanken en werkplaatsstoelen.

